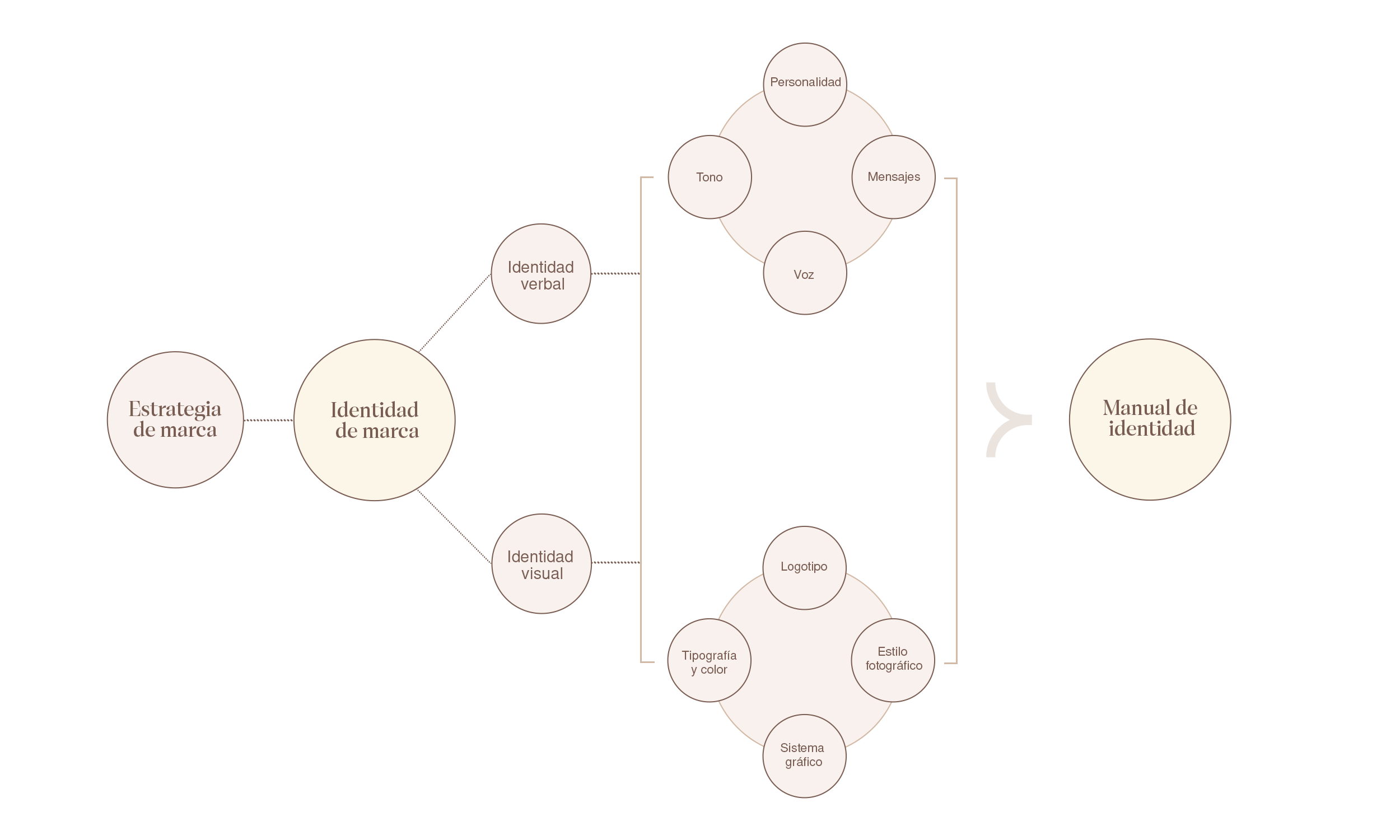
Identificamos la estrategia, para generar identidad
No se tiene lo uno sin lo otro. En este proyecto abordamos y aterrizamos la estrategia de marca de forma omnicanal para brindar respuestas múltiples con una identidad propia, única y relevante.
Potenciamos la conexión: Identidad Verbal
Contar con una manera distintiva de comunicarse con el público objetivo es importante. Seremos los encargados de darle estilo, tono y una personalidad exclusiva para expresar el valor de marca.
Planteamos un sistema gráfico: Identidad Visual
Diseñamos un universo completo. Desde el logotipo, paleta de colores, tipografías, fotografías, papelería e indumentaria. Creamos recursos gráficos que hagan una marca reconocible y destacable.









